首页
技术小册
AIGC
面试刷题
技术文章
MAGENTO
云计算
视频课程
源码下载
PDF书籍
「涨薪秘籍」
登录
注册
第一章:集合概述
第二章:Collection 接口
2.1 概述
2.2 常用方法
第三章:Iterator 迭代器
3.1 Iterator 接口
3.2 迭代器实现原理
3.3 使用 Iterator 迭代器删除元素
3.4 并发修改异常
3.5 集合存储自定义对象并迭代
3.6 增强 for 循环
3.7 java.lang.Iterable 接口
第四章:List 接口
4.1 概述
4.2 常用方法
4.3 List 特有的迭代器 ListIterator
4.4 List 接口的实现类:ArrayList
4.5 List 接口的实现类:LinkedList
第五章:Set 接口
5.1 概述
5.2 Set 的实现类:HashSet
5.3 Set 的实现类之三:TreeSet
第六章:Collections 工具类
6.1 概述
6.2 常用方法
6.3 Collections 的同步控制方法
第七章:Map 接口
7.1 概述
Map 接口常用的方法
7.2 Map 的实现类:HashMap
7.3 Map 的实现类:LinkedHashMap
7.4 Map 的实现类:Hashtable
7.5 Map 的实现类:TreeMap
7.6 Map 的实现类:Properties
当前位置:
首页>>
技术小册>>
Java语言基础10-Java中的集合
小册名称:Java语言基础10-Java中的集合
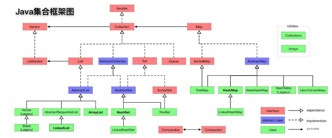
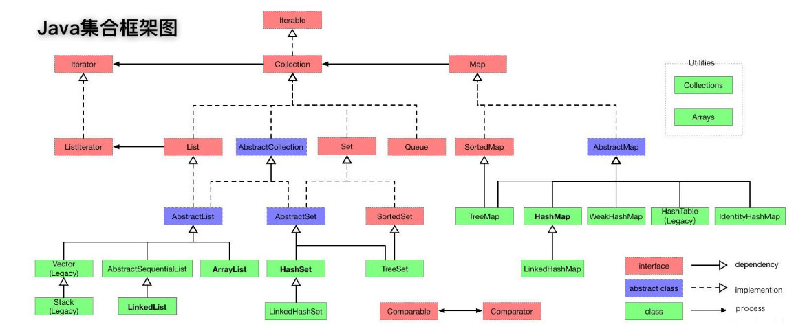
- 集合是 Java 提供的一种容器,可以用来存储多个数据。 - 集合的本质是用来 存储对象(有时,你会看到直接向集合中插入基本类型数据,会很疑惑,不是只能存储对象吗?其实不然,因为 JDK5 的新特性自动装箱和拆箱,所以在存储基本类型的数据的时候,会转换为对应的包装类型对象)。 - 集合和数组既然都是容器,它们有啥区别? - ① 数组的长度是固定的,集合的长度是可变的。 - ② 数组中可以存储基本类型数据,也可以存储对象;但是,集合中只能存储对象。 - 集合主要分为两大类型: - ① Collection(单列集合):表示一组对象。 - ② Map(双列集合):表示一组映射关系或键值对。 
下一篇:
第二章:Collection 接口
该分类下的相关小册推荐:
Java语言基础9-常用API和常见算法
Mybatis合辑2-Mybatis映射文件
Java语言基础7-Java中的异常
手把手带你学习SpringBoot-零基础到实战
Java语言基础14-枚举和注解
Java语言基础5-面向对象初级
Spring Cloud微服务项目实战
Java高并发秒杀入门与实战
SpringBoot合辑-高级篇
Spring AOP 编程思想(下)
Java语言基础13-类的加载和反射
Java语言基础6-面向对象高级